Introduction
In this post I would like introduce you to a quick summary about my thesis which I finalized my MBA degree. I explored how individual, organizational, and industrial factors influence the adoption and integration of artificial intelligence (AI) in new software product development, using the Unified Theory of Acceptance and Use of Technology (UTAUT) as my framework to provide insights for software companies navigating digital transformation.
Why new software product development
One of the main reasons I choose new software product development is my career in software development. I have been lucky enough to be involved in development of many great software products, either for a client or personal use. Second, a key focus of my research was on software companies, which are often at the forefront of these transformations due to their agility and innovative capabilities. These companies are essential in leading advancements and shaping the adoption of new technologies, particularly through new software product development (NSPD).
The Role of AI in NSPD
Artificial intelligence (AI) has emerged as a transformative technology, offering numerous opportunities for NSPD. Many companies are eager to integrate AI into their workflows to enhance efficiency and innovation. However, despite the growing interest in AI, there is a noticeable gap in research regarding its adoption and strategic integration in product development, especially within the context of software companies.
Research Focus and Methodology
To address this gap, my thesis investigates the factors that affect AI adoption and integration in NSPD. I employed a qualitative research design, utilizing the Unified Theory of Acceptance and Use of Technology (UTAUT) as my theoretical framework. This approach allowed me to explore the various dimensions influencing AI adoption.
Data was collected through semi-structured interviews with professionals from the software industry. I analyzed the data using the deductive qualitative content analysis method, which involved defining coding categories aligned with the UTAUT constructs. This process enabled me to formulate hypotheses that were interpreted in light of the current state of research on AI in software development.
Summary of Findings
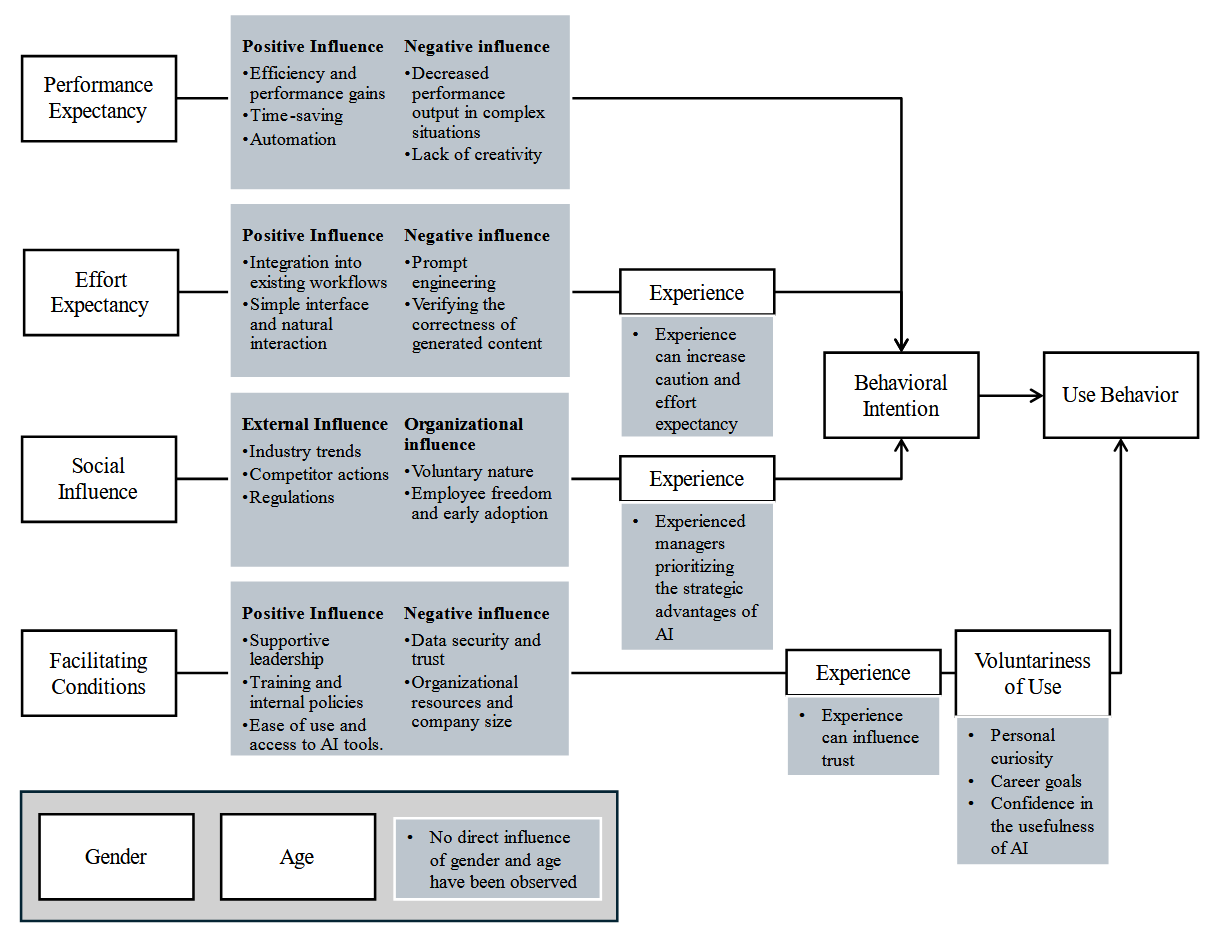
Below is a brief summary of the key hypotheses and findings based on the theoretical framework UTAUT which are also presented in Figure 1.
You can read more about UTAUT here.
- Performance Expectancy (PE):
o AI significantly improves efficiency in NSPD, particularly for repetitive tasks and
prototype development.
o However, AI currently struggles with complex problem-solving and creative processes.
o While AI tools streamline development and automate quality checks, concerns
remain about reliability and accuracy. - Effort Expectancy (EE):
o AI reduces effort for routine tasks but demands training, prompt engineering
skills, and integration effort.
o Verifying AI-generated outputs requires additional time and resources.
o Conversational AI interfaces (e.g., ChatGPT) enhance usability but do not
eliminate learning challenges. - Social Influence (SI):
o Companies monitor or adopt AI primarily due to industry trends and competitive
pressure.
o While external factors drive AI investment, successful adoption depends on
internal readiness and early adopters. - Facilitating Conditions (FC):
o Secure infrastructure, data privacy, and training programs improve AI adoption
success.
o Resource limitations, regulatory challenges, and company priorities affect AI
implementation.
o Integrated AI tools (e.g., GitHub Copilot) and strategic alignment enhance
adoption.

Overall, positive and negative factors that influence PE, EE, FC, and external and internal factors that
influence SI including moderators have been integrated into the graphical representation of the
UTAUT framework. Positive factors, such as perceived efficiency gains, user-friendliness, and
organizational support, are shown to encourage adoption. On the other hand, negative factors such
as trust issues, concerns about data security, and cognitive effort to check AI-generated content
are also highlighted. In addition, the role of experience and voluntariness of use are shown as
moderators, such as personal curiosity and career goals serving as significant motivators for
individuals in their engagement with AI technologies.
Next I will be writing about the practical implications, until then.
Sources:
Arman, M. N. (2025) ‘Join New Software Product Development with Artificial Intelligence: Investigation of Useful Factors of AI Integration in Software Development’
Venkatesh, V. et al. (2003) ‘User acceptance of information technology: Toward a unified view’, MIS Quarterly, 27(3), pp. 425-478

Leave a comment